no englishname
栏目副本

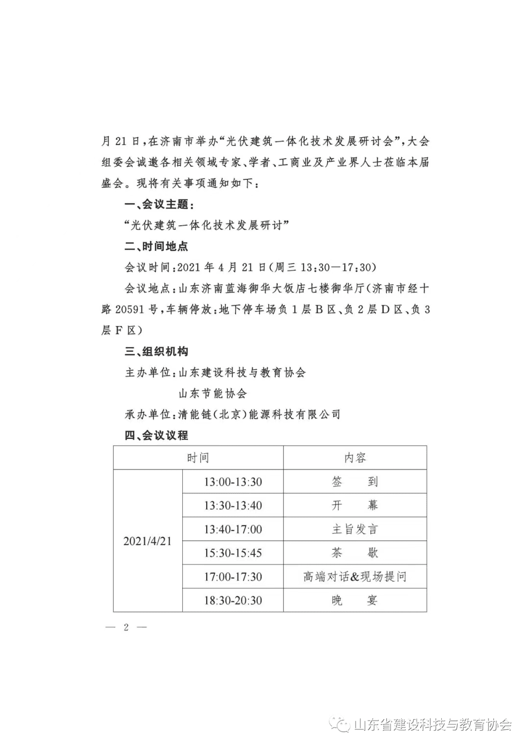
关于举办“光伏建筑一体化技术发展研讨会”的通知

2023-04-02 08:41:48





附件:  报名回执表


山东省建设科技与教育协会

联系电话:0531-87080801/02/03/05/06/07/08

地址:济南市市中区经四路小纬四路2号8楼

邮箱:sjskjxh@jn.shandong.cn