各市发展改革委:
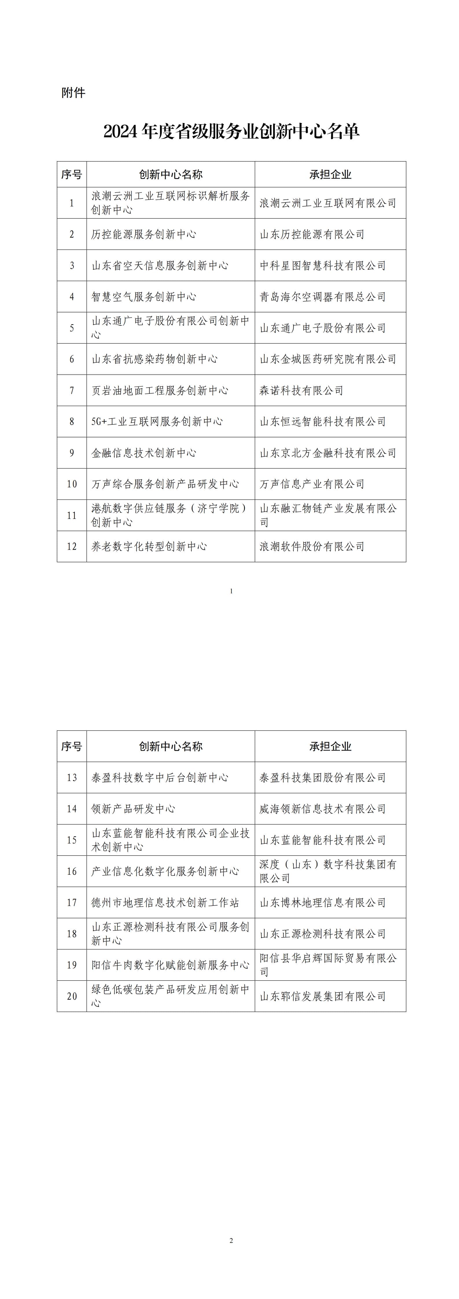
为加快推动全省服务业创新发展,经择优推荐、第三方评审等程序,现确定浪潮云洲工业互联网标识解析服务创新中心等20个创新中心为2024年度省级服务业创新中心。现予以公布,并就有关事项通知如下,请认真贯彻落实。
一、切实增强服务意识。加强与企业沟通联系,以企业需求为导向,研究扶持政策措施,为推动创新中心发展提供资源要素保障。积极协调解决创新中心发展过程中遇到的难点、堵点问题,支持创新中心提档升级,助力企业做优做强。
二、推动企业创新发展。支持省级服务业创新中心承担企业以创新为根本动力,积极探索新业态、新模式、新技术,着力提升产业链供应链现代化水平。鼓励承担企业健全创新中心组织机构和管理机制,紧紧围绕科技攻关、新技术应用、融合发展、产业升级,加大创新投入,培育壮大人才队伍,加快创新成果转化利用,积极将创新成果推向市场,全面增强企业核心竞争力。
三、加强调度评估总结。及时梳理提炼企业创新发展的好做法好举措、新模式新路径,加强宣传推广。省发展改革委将适时组织创新中心建设成效评估。
山东省发展和改革委员会
2024年11月22日



